Published:2009/7/22 3:23:00 Author:Jessie | From:SeekIC

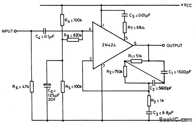
This circuit provides an approximate gain of 50 (34 dB) at 1 kHz with a distortion of 0.004%. If more gain is required, R3 can be decreased, but C3 must be increased proportionally to avoid loss of bias. C1, C2, R1, R2 provide RIAA equalization. C3 and R3 provide a rumble filter. The S/N ratio is better than 70 dB below a 5-mV input.
Reprinted Url Of This Article:
http://www.seekic.com/circuit_diagram/Audio_Circuit/Magnetic_cartridge_preamplifier.html
Print this Page | Comments | Reading(3)
Code: