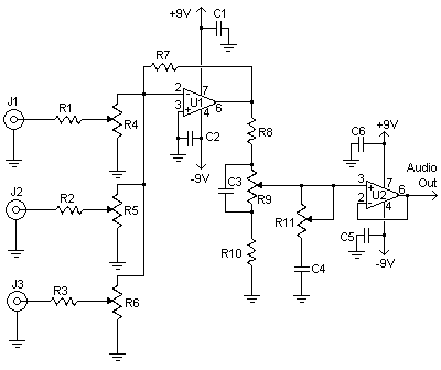
Published:2012/12/12 0:34:00 Author:muriel | Keyword: Microphone Mixer | From:SeekIC

Reprinted Url Of This Article:
http://www.seekic.com/circuit_diagram/Audio_Circuit/Microphone_Mixer_2.html
Print this Page | Comments | Reading(3)
Code: