Published:2009/7/7 22:21:00 Author:May | From:SeekIC

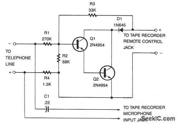
This recorder can be connected to the telephone lines just about any place, and no external power source is needed. The tape recorder's switch terminals are applied to a pair of transistors, connected as Darlingtons, that are used to turn the recorder on and off. When the telephone is off-hook there's usually about 50 Vdc across the phone that's divided over R1, R2, and R4, so that Q1's base is negative enough to keep the recorder off. Pick up the receiver, and the voltage drops to 5 V. That leaves not quite-enough voltage on Q1's base to keep that transistor at cutoff, so the recorder begins. Remember to keep your recorder's switch in the on position, and depending on how many people use the telephone, remember to rewind or change tapes occasionally!
Reprinted Url Of This Article:
http://www.seekic.com/circuit_diagram/Audio_Circuit/PHONE_RECORDER.html
Print this Page | Comments | Reading(3)
Code: