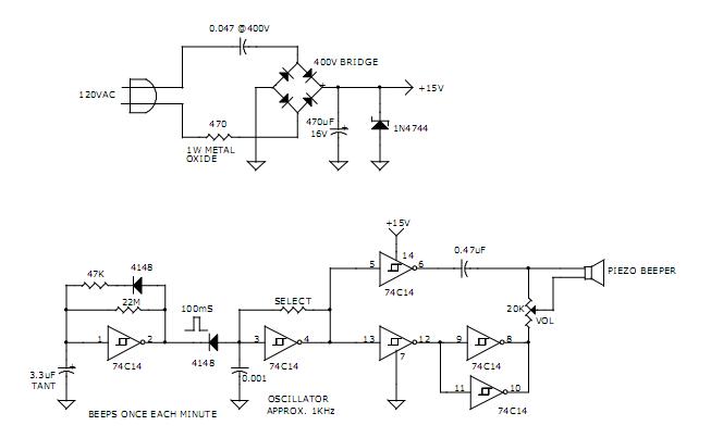
Published:2013/1/9 2:02:00 Author:muriel | Keyword: POWER REMINDER BEEPER | From:SeekIC

Reprinted Url Of This Article:
http://www.seekic.com/circuit_diagram/Audio_Circuit/POWER_REMINDER_BEEPER.html
Print this Page | Comments | Reading(3)
Code: