Published:2009/7/23 23:35:00 Author:Jessie | From:SeekIC

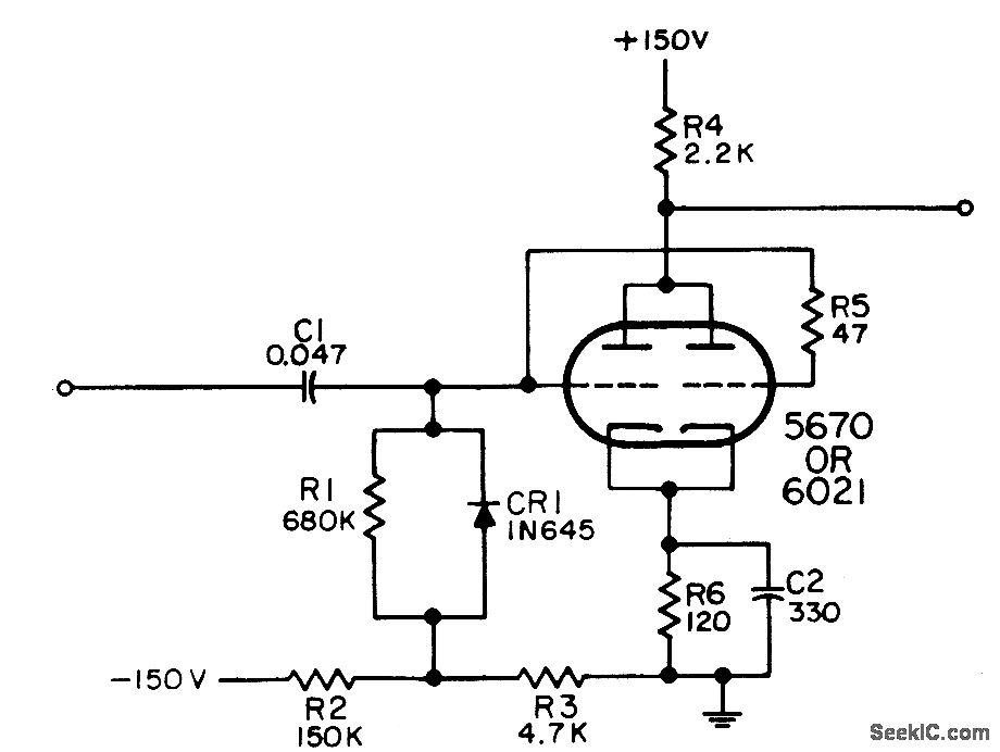
Used to amplify video signals for intensity modulation of cathode-ray tube. Accepts positive inputs and gives negative output. Amplification is 5.-NBS, Handbook Preferred Circuits Navy Aeronautical Electronic Equipment, Val. I, Electron Tube Circuits, 1963, PC 27, p 27-2.
Reprinted Url Of This Article:
http://www.seekic.com/circuit_diagram/Audio_Circuit/PREFERRED_TRIODE_DRIVER.html
Print this Page | Comments | Reading(3)
Code: