Published:2009/7/23 20:24:00 Author:Jessie | From:SeekIC

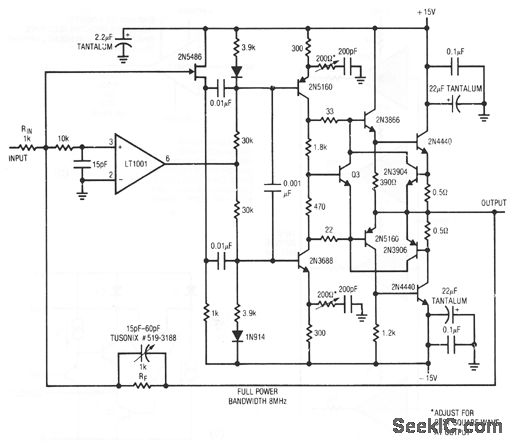
This circuit features a 1500-V/μs slew rate, full output to 8 MHz, ±10-V drive into a 10-Ω load, and is short-circuit protected at ± 1 A. RF layout techniques and a ground plane are mandatory, and the 2N4440s must have heatsinks. The 200-Ω resistors are adjusted for best square-wave output. The 15- to 60-pF peaking-capacitor adjustment should be optimized under loaded output conditions.
Reprinted Url Of This Article:
http://www.seekic.com/circuit_diagram/Audio_Circuit/Precision_high_speed_op_amp_for_video_applications.html
Print this Page | Comments | Reading(3)
Code: