Published:2009/7/15 2:44:00 Author:Jessie | From:SeekIC

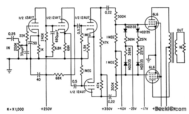
Grid-plate transfer characteristic of class-B amplifier is linearized to eliminate harsh odd-harmonic distortion, through use of compensation network having nonlinear transfer function. Distortion is cut to 2.6% at 16 w output.-B. Sklar, Reducing Distortion in Class.B Amplifiers, Electronics, 32:21, p 54-56.
Reprinted Url Of This Article:
http://www.seekic.com/circuit_diagram/Audio_Circuit/REDUCING_ODD_HARMONIC_DISTORTION.html
Print this Page | Comments | Reading(3)
Code: