Published:2009/7/7 22:09:00 Author:May | From:SeekIC

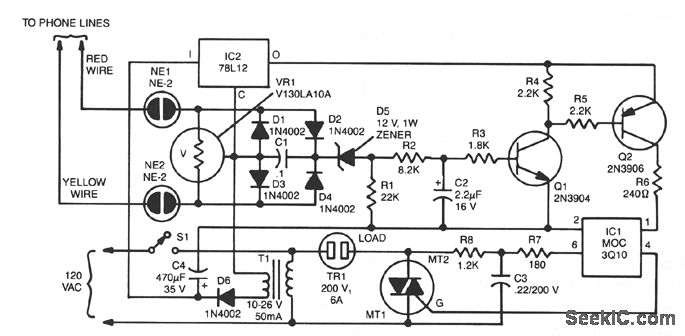
The two neon bulbs will light when more than 100 V is across the ringing circuit. The bulbs provide line isolation between the unit and the telephone line. Finally, they act as a voltage divider for the bridge rectifier made up of D1 through D4. That voltage divider creates a positive voltage that is then applied through D5, is filtered by R2, R3, and C2, and causes Q1 and Q2 to conduct. When that happens, triac TR1 is fired through the optical coupler IC1; this turns on the triac, which applies 110 Vac to the load.
Reprinted Url Of This Article:
http://www.seekic.com/circuit_diagram/Audio_Circuit/Remote_Telephone_Ringer.html
Print this Page | Comments | Reading(3)
Code: