Published:2009/7/24 3:16:00 Author:Jessie | From:SeekIC

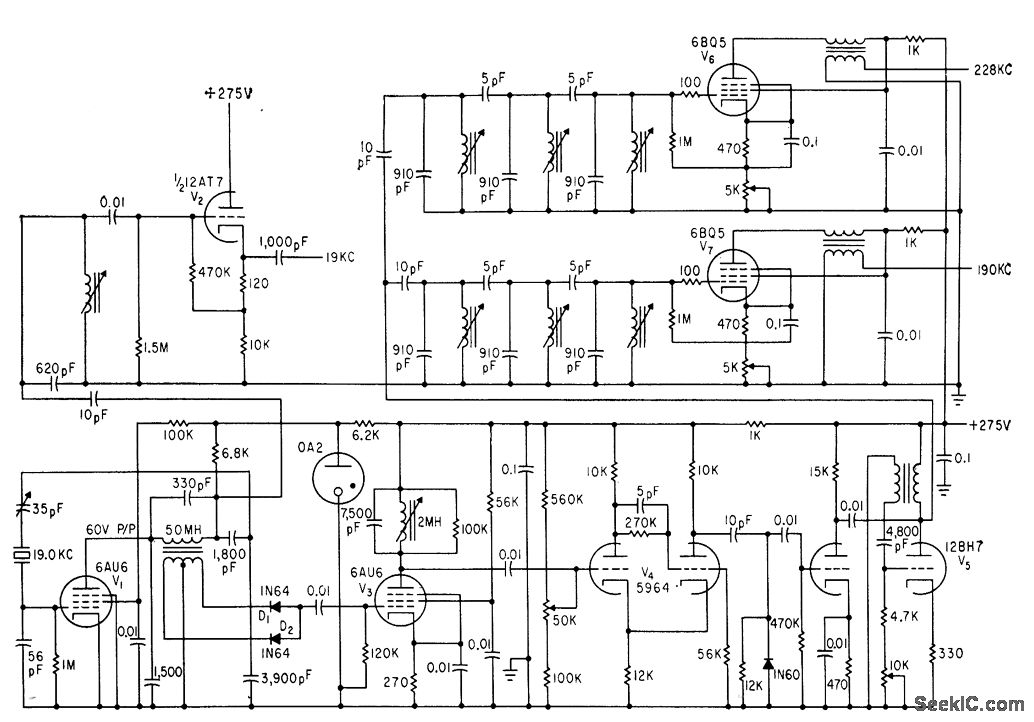
Output of 19-kc crystal oscillator is amplified by V2 for pilot subcarrier. Same frequency is doubled by D1-D2, amplified by V3, and shaped by monostable mvbr V4 to provide trigger pulses. for blocking oscillator VS, from which fifth and sixth harmonics (190 and 228 kc) are taken and amplified by V6 and V7 for use as carrier signals.-Modifying an F-M Transmitter for Compatible Stereo Multiplex, Electronics, 34:28, p 60-62.
Reprinted Url Of This Article:
http://www.seekic.com/circuit_diagram/Audio_Circuit/STEREO_MULTIPLEX_OSCILLATOR.html
Print this Page | Comments | Reading(3)
Code: