Published:2009/7/22 3:27:00 Author:Jessie | From:SeekIC

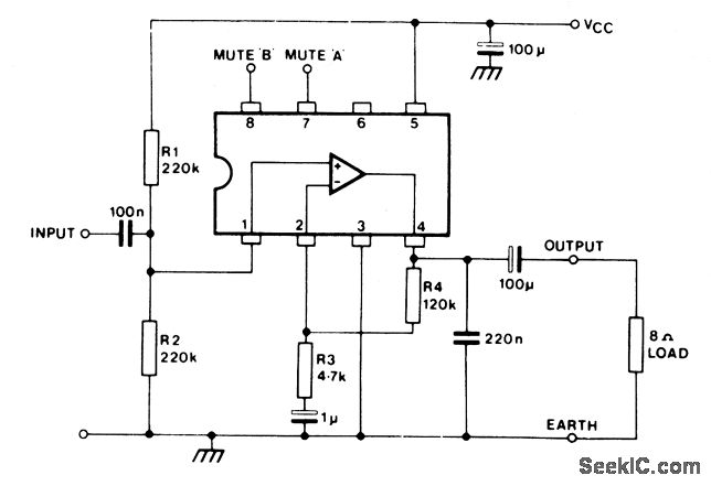
The SL6310 shown in this figure is a low-power audio amplifier that can be switched off by applying a mute signal to pins 7 or 8. Despite the low quiescent current consumption of 5 mA (only 0. 6 mA when muted), a minimum output power of400 mW is available into an 8-Ω load from a 9-V supply. With the values shown, the voltage gain is about 25, determined by the ratio of (R3+R4)/R3, with an input impedance of about 100KΩ), determined by,R1 and R2.
Reprinted Url Of This Article:
http://www.seekic.com/circuit_diagram/Audio_Circuit/Switchable_audio_amplifier.html
Print this Page | Comments | Reading(3)
Code: