Published:2009/7/20 1:34:00 Author:Jessie | From:SeekIC

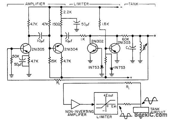
Used in carrier amp lifer of strip-chart recorder to provide amp litude-stable fixed excitation frequency for transducer. Two-stage amplifier with 360° phase shift oscillates when output is fed to input, al frequency depending on loop parameters. Amplitude variation is held to 0.2% for 25℃ change in ambient by simple zener and transistor limiter.-Amplitude-Stable Audio Oscillator, EEE, 11:8, p 87.
Reprinted Url Of This Article:
http://www.seekic.com/circuit_diagram/Audio_Circuit/TRANSDUCER_EXCITER.html
Print this Page | Comments | Reading(3)
Code: