Published:2011/6/20 21:54:00 Author:Seven | Keyword: cascode, amplifier circuit | From:SeekIC

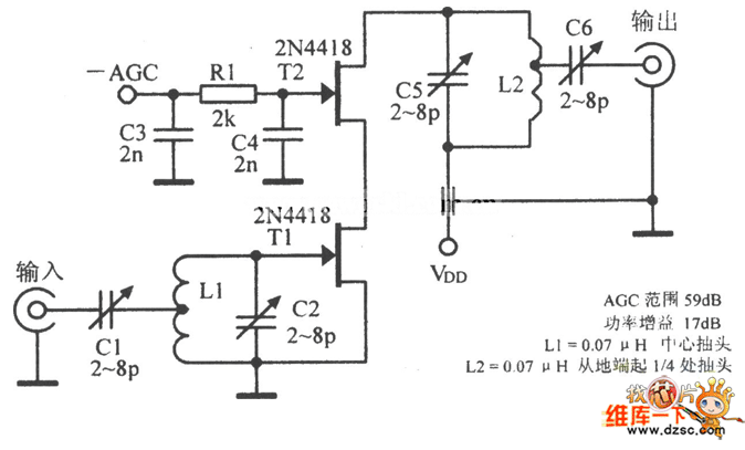
The 200MHz cascode amplifier circuit principle diagram is shown in the above figure.
AGC range:59dB; power gain:17dB;L1=0.07 μH central head; L2=0.07 μH the plug is at the 1/4 point from the earth terminal
Reprinted Url Of This Article:
http://www.seekic.com/circuit_diagram/Audio_Circuit/The_200MHz_cascode_amplifier_circuit_principle_diagram.html
Print this Page | Comments | Reading(3)
Code: