Published:2011/6/20 22:02:00 Author:Seven | Keyword: audio control circuit | From:SeekIC

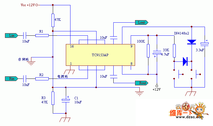
The TC9153AP audio control circuit is shown in the above figure.
Reprinted Url Of This Article:
http://www.seekic.com/circuit_diagram/Audio_Circuit/The_TC9153AP_audio_control_circuit.html
Print this Page | Comments | Reading(3)
Code: