Published:2009/7/16 1:54:00 Author:Jessie | From:SeekIC

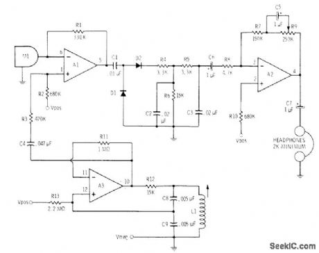
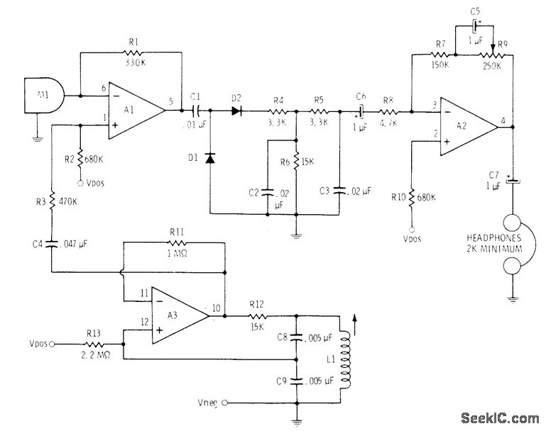
Amplifies output of 40-kHz ultrasonic transducer M1 by mixing in opamp A1 with signal of local oscillator A3 to produce AF signal for further amplification by A2 which drives headphones. Opamp sections are from Motorola MC3401P quad opamp. Diodes are 1N914 or equivalent, L1 is Miller 6315 4-30 mH Supply can be 9-12V,Transmitter can be wide-range audio amplifier capable of handling 38-42 kHz, driving similar ultrasonic transducer. -C. D. Rakes, Integrated Circuit Projects, ″ Howard W. Sams, Indianapolis, IN, 1975, p 26-29.
Reprinted Url Of This Article:
http://www.seekic.com/circuit_diagram/Audio_Circuit/Ultrasonic_receiver.html
Print this Page | Comments | Reading(3)
Code: