Published:2009/7/24 4:33:00 Author:Jessie | From:SeekIC

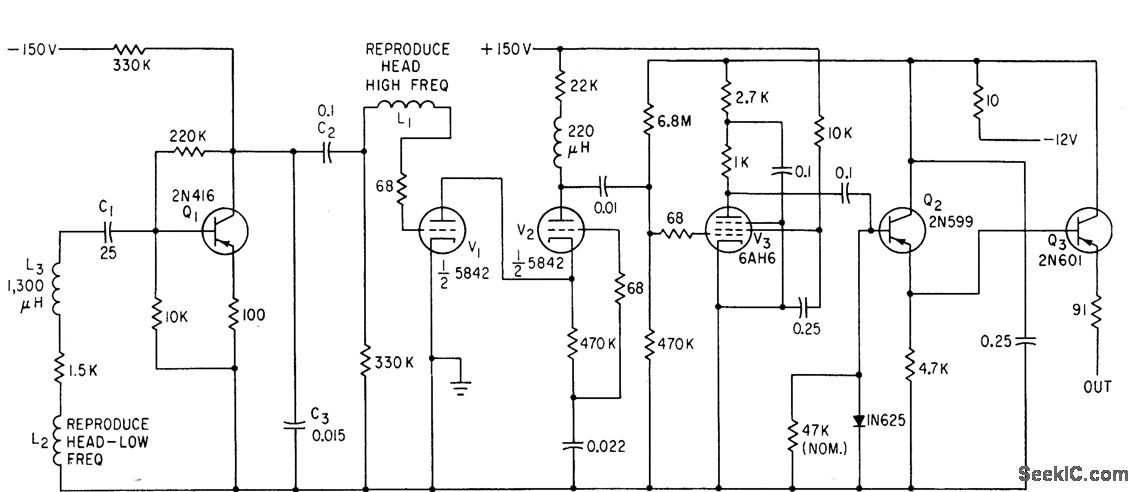
Two windings on reproduce head extend frequency response to 1 Mc. Winding L2 is connected conventionally to input of Q1; when transistor gain drops off at higher frequencies, L1 at input of first tube takes over. Preamp output to 91-ohm line is 1.5 V peak to peak.-G. N. Johnson, W. R. Johnson, and J. T. Mullin, Magnetic Recorder Response, Electronics, 34:10, p 186-188.
Reprinted Url Of This Article:
http://www.seekic.com/circuit_diagram/Audio_Circuit/VIDEO_TAPE_PREAMP.html
Print this Page | Comments | Reading(3)
Code: