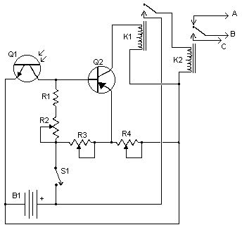
Published:2012/12/10 0:44:00 Author:muriel | Keyword: Wireless, Auto Tachometer | From:SeekIC

Reprinted Url Of This Article:
http://www.seekic.com/circuit_diagram/Audio_Circuit/Wireless_Auto_Tachometer.html
Print this Page | Comments | Reading(3)
Code: