Published:2009/6/30 3:15:00 Author:May | From:SeekIC

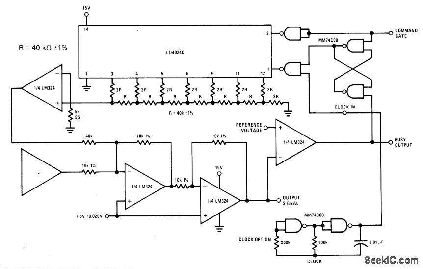
National CD4024C coni verter is used with logic and summer elements to elim inate virtually all offset errors induced by time and temperature changes in process coni trol system fed by transducer. Best suited for applications having short repeated duty cycles, each containing reference point. Examples indude weighinga scalein which transducer is load cell, pressure control systems, fuel pumps, and sphygmomanometers. Circuit eliminates warm-up emors.— Pressure Transducer Hand-book, National Semiconductor, Santa Clara, CA, 1977, p 7-4-7-8.
Reprinted Url Of This Article:
http://www.seekic.com/circuit_diagram/Automotive_Circuit/AUTOREFERENCE.html
Print this Page | Comments | Reading(3)
Code: