Published:2011/7/28 21:27:00 Author:John | Keyword: generator | From:SeekIC

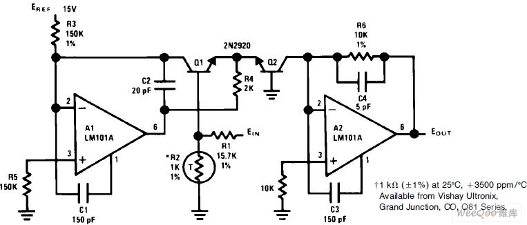
Anti-Chi generator circuit is shown.
Reprinted Url Of This Article:
http://www.seekic.com/circuit_diagram/Automotive_Circuit/Anti_Chi_generator_circuit.html
Print this Page | Comments | Reading(3)
Code: