Published:2009/6/28 22:25:00 Author:May | From:SeekIC

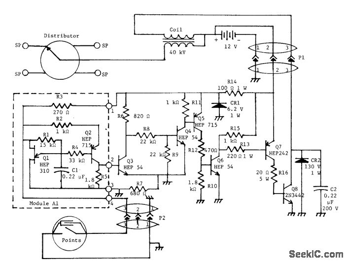
Multispark electronic ignition improves cold-weather starting ability of engines in arctic environment by providing more than one spark per combustion cycle. Circuit uses UJT triangle-wave generator Q1, emitter-follower isolator Q2, wave-shaping Schmitt trigger Q3-Q4, three stages of squarewave amplification Q5-Q7, and output switching circuit Q8 all operating from 12-V negative-ground supply. 6.2-V zener provides regulated voltage for UJT and Schmitt trigger. Initial 20,-000- to 40,000-V ignition spark produced by opening of breaker points is followed by continuous series of sparks at rate of about 200 per second as long as points stay open.-D. E. Stinchcomb, Multi-Spark Electronic Ignition for Engine Stating in Arctic Environment, Proceedings of the IEEE 1975 Region Six Conference, May 1975, p 224-225.
Reprinted Url Of This Article:
http://www.seekic.com/circuit_diagram/Automotive_Circuit/COLD_WEATHER_IGNITION.html
Print this Page | Comments | Reading(3)
Code: