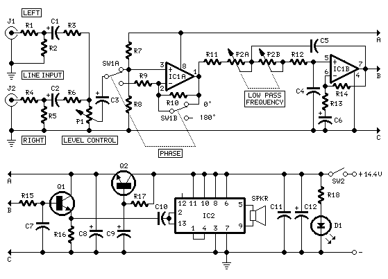
Published:2012/12/21 21:26:00 Author:muriel | Keyword: Car Subwoofer Driver | From:SeekIC

Reprinted Url Of This Article:
http://www.seekic.com/circuit_diagram/Automotive_Circuit/Car_Subwoofer_Driver_2.html
Print this Page | Comments | Reading(3)
Code: