Published:2011/5/27 7:14:00 Author:John | Keyword: Car amplifier | From:SeekIC

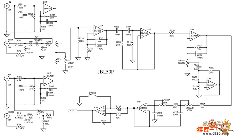
Car amplifier circuit is shown below.
Reprinted Url Of This Article:
http://www.seekic.com/circuit_diagram/Automotive_Circuit/Car_amplifier_circuit.html
Print this Page | Comments | Reading(3)
Code: