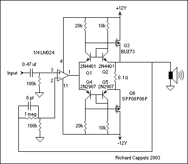
Published:2013/1/25 1:20:00 Author:muriel | Keyword: EDFET Buffer | From:SeekIC

Reprinted Url Of This Article:
http://www.seekic.com/circuit_diagram/Automotive_Circuit/EDFET_Buffer.html
Print this Page | Comments | Reading(3)
Code: