Published:2011/7/18 2:36:00 Author:Sue | Keyword: Intermediate Speed, Reversed-phase, Combiner, Amplifier | From:SeekIC

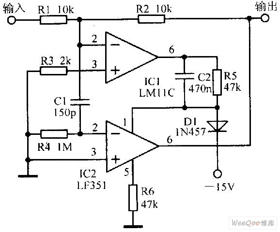
The picture shows the intermediate speed reversed-phase combiner amplifier circuit.
Reprinted Url Of This Article:
http://www.seekic.com/circuit_diagram/Automotive_Circuit/Intermediate_Speed_Reversed_phase_Combiner_Amplifier_Circuit.html
Print this Page | Comments | Reading(3)
Code: