Published:2009/7/16 3:13:00 Author:Jessie | From:SeekIC

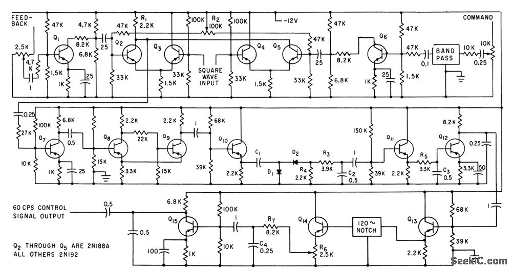
Auto engine parameters are recorded during road tests, and tapes are then used to program laboratory engine to simulate further tests. Synchronous switches Q2-Q3 and Q4-Q5, driven by line-frequency square-wave generator, operate as line-synchronous spdt switch, to place tape signal and lab-engine feedback signal on line alternately and synchronously with line voltage. Frequency-measuring circuit develops d-c voltage proportioned to input frequency. Output is used to drive two-phase motor that controls lab engine parameter.-V. C. Vanderbilt and C. L. Zimmer, Magnetic Tape Recorder Programs Engine Dynamometer Tests, Electronics, 33:51, p 74-77.
Reprinted Url Of This Article:
http://www.seekic.com/circuit_diagram/Automotive_Circuit/MAGNETIC_TAPE_CONTROL_OF_ENGINE.html
Print this Page | Comments | Reading(3)
Code: