Published:2011/8/23 22:24:00 Author: | Keyword: Mazda, electric, rearview mirror circuit | From:SeekIC

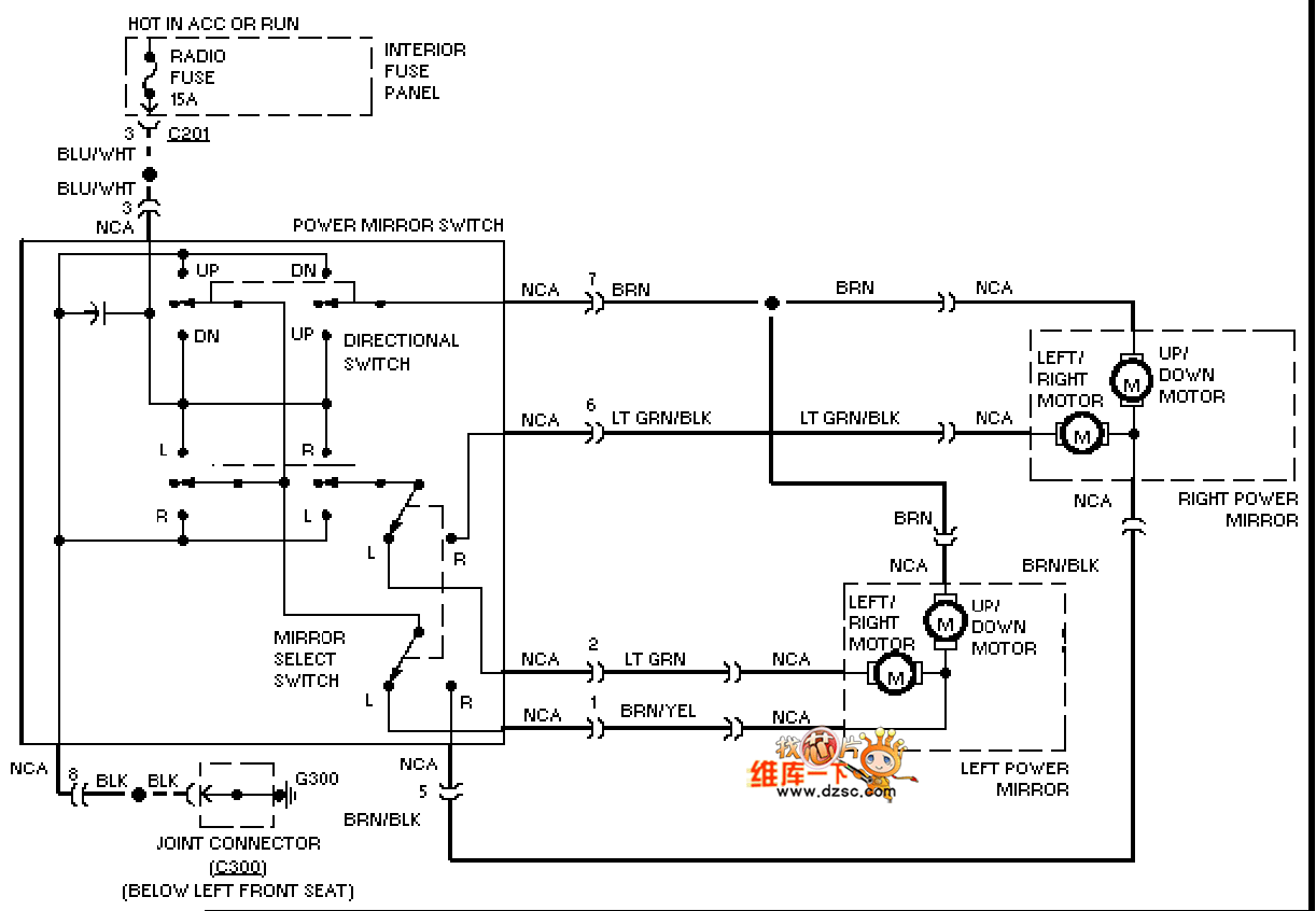
The Mazda 96PROBE electric rearview mirror circuit is as shown in the figure:
Reprinted Url Of This Article:
http://www.seekic.com/circuit_diagram/Automotive_Circuit/Mazda_96PROBE_electric_rearview_mirror_circuit.html
Print this Page | Comments | Reading(3)
Code: