Published:2011/6/28 6:55:00 Author:Sue | Keyword: Motor, Phase Failure, Protector | From:SeekIC

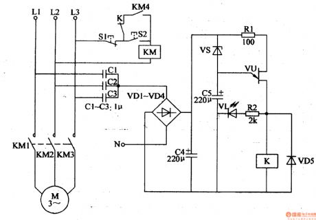
When the power works well,A has a low voltage and the voltage is not enough to make VS VU connected. K is not connected and M keeps working.
When there is phase failure, 12V voltage will be generated between A and N. The voltage will make VS connected. C5 begins to be charged. VU is connected and VL is illuminated. K is connected. KM is released and M's working power is cut off.
When the power returns to normal, VU is disconnected and K is released. When S2 is pushed the motor will start to work again.
Reprinted Url Of This Article:
http://www.seekic.com/circuit_diagram/Automotive_Circuit/Motor_Phase_Failure_Protector_4.html
Print this Page | Comments | Reading(3)
Code: