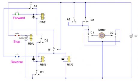
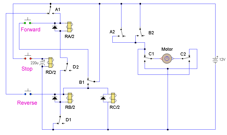
Published:2012/11/29 0:33:00 Author:muriel | Keyword: Motor Reversing Circuit | From:SeekIC

Reprinted Url Of This Article:
http://www.seekic.com/circuit_diagram/Automotive_Circuit/Motor_Reversing_Circuit.html
Print this Page | Comments | Reading(3)
Code: