Published:2011/6/16 0:17:00 Author:John | Keyword: direct conversion receiver | From:SeekIC

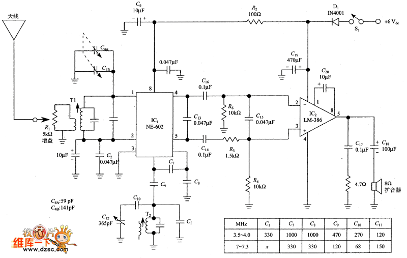
The figure below shows the design of Dillon. NE-602's push-pull output (referring to the simultaneous use of pin 4 and pin) is utilized, which is more advanced than the single-ended output. Dillon points out that the balanced output enhances performance, especially for the inhibition on AMBOB breakthrough. Meanwhile, the helpful device for the AM break is the 0.47μF capacitor across the NE-602 output ends.
NE-602 direct conversion receiver complete circuit
Reprinted Url Of This Article:
http://www.seekic.com/circuit_diagram/Automotive_Circuit/NE_602__direct_conversion_receiver_complete_circuit.html
Print this Page | Comments | Reading(3)
Code: