Published:2011/4/29 1:59:00 Author:Rebekka | Keyword: Philips , active subwoofer speaker, power supply | From:SeekIC

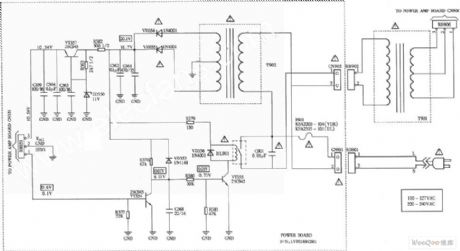
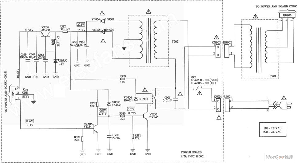
Philips active subwoofer speaker power supply circuit diagram is shown as above.
Reprinted Url Of This Article:
http://www.seekic.com/circuit_diagram/Automotive_Circuit/Philips_active_subwoofer_speaker_power_supply_circuit_diagram.html
Print this Page | Comments | Reading(3)
Code: