Published:2011/4/20 20:44:00 Author:Sue | Keyword: Pulse, Signal Generator | From:SeekIC

Reprinted Url Of This Article:
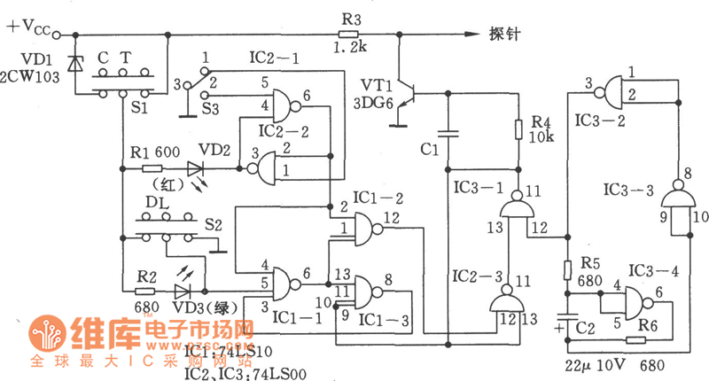
http://www.seekic.com/circuit_diagram/Automotive_Circuit/Pulse_Signal_Generator74LS10-74LS00_Circuit.html
Print this Page | Comments | Reading(3)
Code: