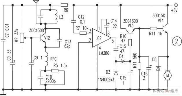
Published:2011/7/19 8:43:00 Author:Fiona | Keyword: wireless proportion motor, Remote control | From:SeekIC


Take R6 is 200Ω,then connect the circuit well in the actual to achieve the function described in the text. However,in the process of the actual production,when producing an inductor,it is found that the alignment of two frequency is more difficult,but according to the method described in the text,it is easy to solve.If the circuit uses with the oscilloscope (100Hz) in the debugging process,effect is better. The circuit structure is reasonable and can be extended to other circuits,it is suitable for amateur radio production.
Reprinted Url Of This Article:
http://www.seekic.com/circuit_diagram/Automotive_Circuit/Remote_control_of_the_wireless_proportion_motor_circuit.html
Print this Page | Comments | Reading(3)
Code: