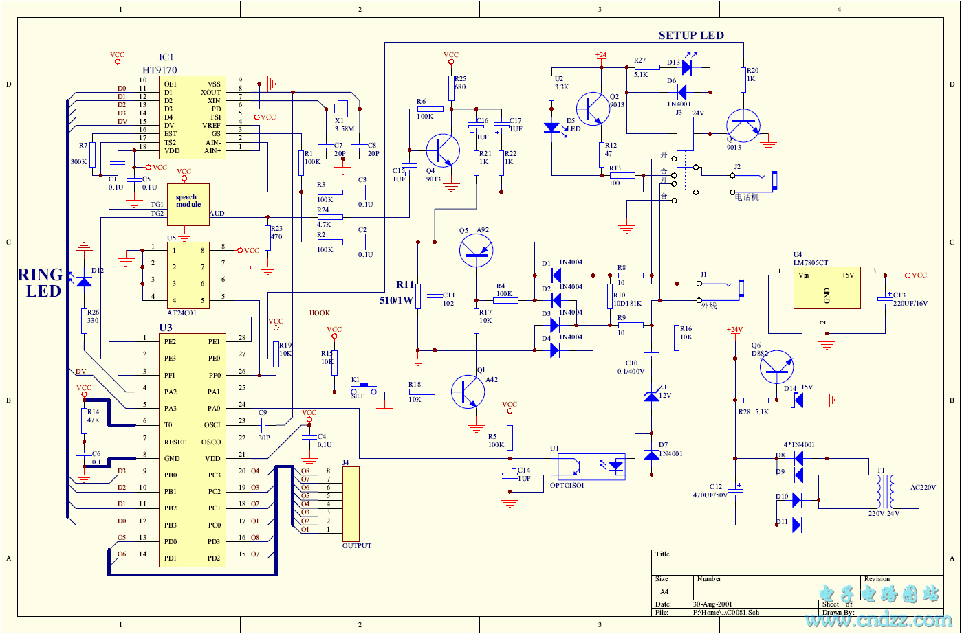
Published:2011/4/15 0:42:00 Author:Rebekka | Keyword: Telephone remote control | From:SeekIC

Reprinted Url Of This Article:
http://www.seekic.com/circuit_diagram/Automotive_Circuit/Telephone_remote_control_circuit_diagram.html
Print this Page | Comments | Reading(3)
Code: