Published:2011/7/18 1:00:00 Author:Fiona | Keyword: Temperature compensation, logarithmic converter | From:SeekIC

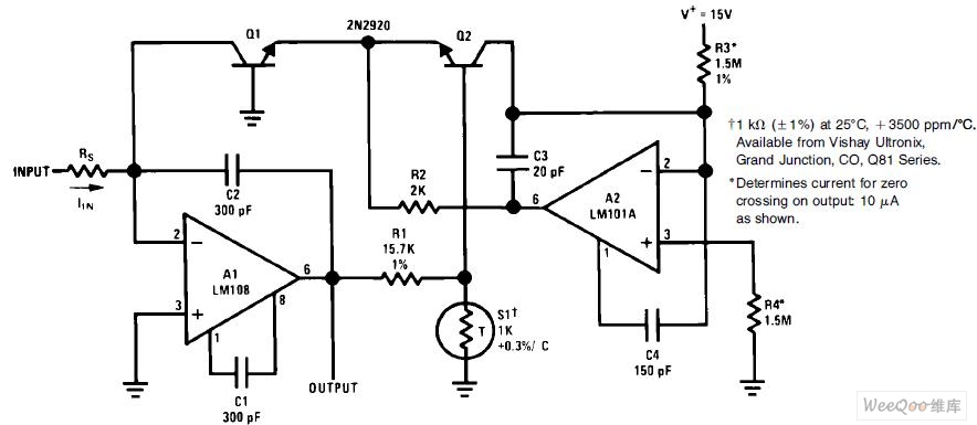
Temperature compensation logarithmic converter circuit is shown as above:
Reprinted Url Of This Article:
http://www.seekic.com/circuit_diagram/Automotive_Circuit/Temperature_compensation_logarithmic_converter_circuit.html
Print this Page | Comments | Reading(3)
Code: