Published:2011/9/9 18:36:00 Author:Ariel Wang | Keyword: phase detector | From:SeekIC

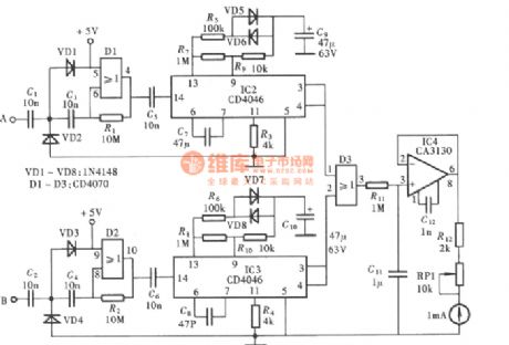
ThePhase detector composed of CD4046 is used to detect the phase difference of sine calibrate signal with two same frequency but different phase.Other circuit composition is seen as the chart.
Reprinted Url Of This Article:
http://www.seekic.com/circuit_diagram/Automotive_Circuit/The_phase_detector_composed_of_CD4046.html
Print this Page | Comments | Reading(3)
Code: