Published:2009/6/16 1:49:00 Author:May | From:SeekIC

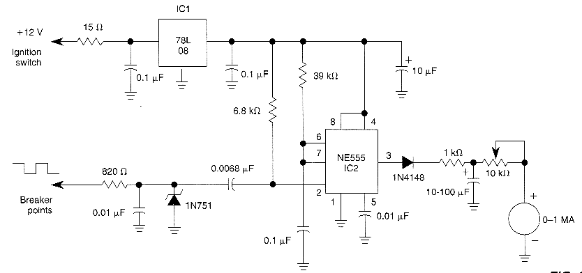
In this automotive application, the 555 is a pulse counter. IC1 regulator provides proper operating voltage for IC2. This circuit is for vehicles with conventional breaker points.
Reprinted Url Of This Article:
http://www.seekic.com/circuit_diagram/Automotive_Circuit/VEHICULAR_TACHOMETER_CIRCUIT.html
Print this Page | Comments | Reading(3)
Code: