Published:2011/4/11 0:54:00 Author:muriel | Keyword: VW golf, supplementary restraint system | From:SeekIC

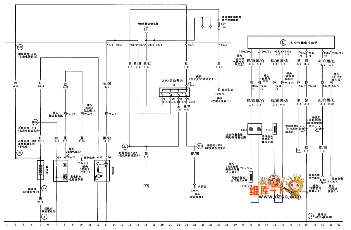
VW golf supplementary restraint system circuit diagram as shown
Reprinted Url Of This Article:
http://www.seekic.com/circuit_diagram/Automotive_Circuit/VW_golf_supplementary_restraint_system_circuit_diagram.html
Print this Page | Comments | Reading(3)
Code: