Published:2009/7/6 7:06:00 Author:May | From:SeekIC

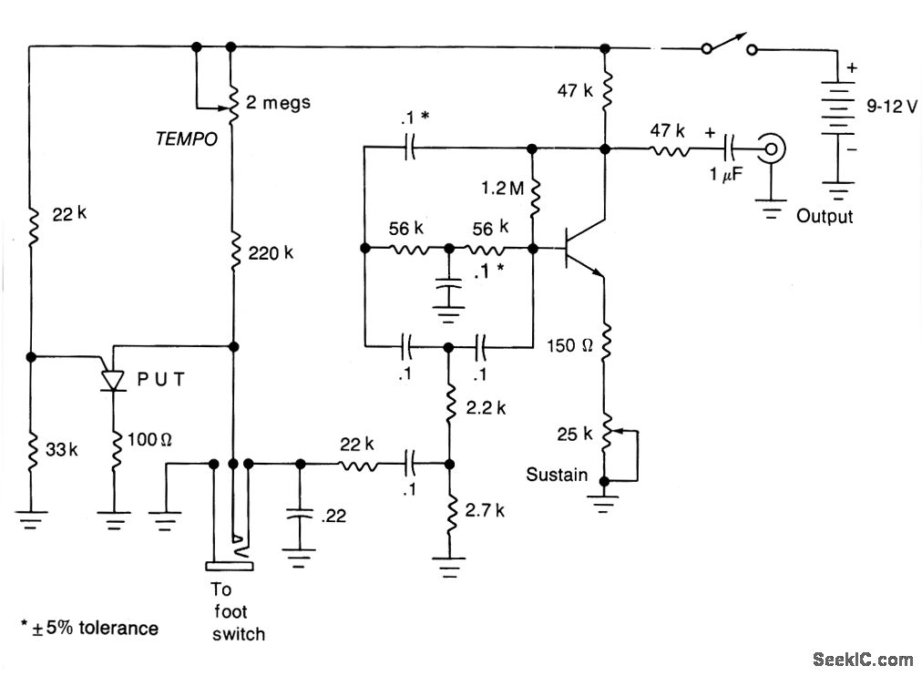
This unit generates a drum-like damped oscillation that sounds best when fed into a higher power amplifier. The beat rate may be determined by operating a foot pedal in much the same manner as for a real drum, or by means of an internal oscillator, the speed of which may be preset.
Reprinted Url Of This Article:
http://www.seekic.com/circuit_diagram/Automotive_Circuit/__AUTODRUM.html
Print this Page | Comments | Reading(3)
Code: