Published:2011/9/2 1:18:00 Author:Ariel Wang | Keyword: digital, DC | From:SeekIC

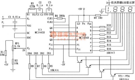
It is a three-bit semi-digital display DC voltmeter .It has the advantage of high accuracy,stable property and convenient usage.The measurement range is 0~1.999mV.The measurement accuracy is ±1mV.
Reprinted Url Of This Article:
http://www.seekic.com/circuit_diagram/Automotive_Circuit/digital_DC_voltmeter.html
Print this Page | Comments | Reading(3)
Code: