Published:2011/6/5 20:34:00 Author:Ariel Wang | Keyword: electrifying, intermittent, controller | From:SeekIC

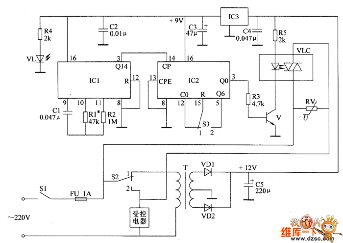
After the multivibrator conducted to work, the output cycle from 3rd-pin(Q14 end) of square-wave pulse is 1 min.It is the counting pulse of the 14th-pin of IC2.It outputs a high level every 10 min or 6 min(position 53 on 1 ,the control circuit will work for 1 min every 10 min;position 53 on 2 ,the control circuit will work for 1 min every 6 min).V will conduct when the 3rd-pin of IC2 outputs high level.It will light LED inside VLC.The photo-thyristor will conduct by exposed to sunlight.The controlled electric appliance will be conducted to work.
Reprinted Url Of This Article:
http://www.seekic.com/circuit_diagram/Automotive_Circuit/the_circuit_of_electrifying_intermittent_controller_part_2.html
Print this Page | Comments | Reading(3)
Code: