Published:2011/7/7 6:28:00 Author:Ariel Wang | Keyword: humidity , controller | From:SeekIC

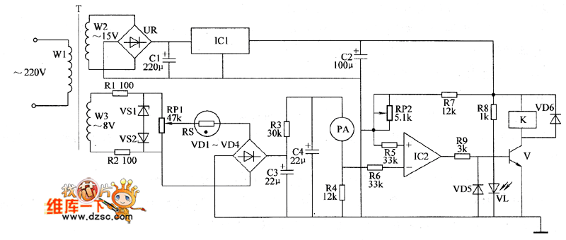
One part of the 220V AC voltage is reduced by T,commutated by UR,filtered by C1 and regulated by IC1.Then it generates +12V voltage for the humidity control circuit.At the same time,VL is lighted.The other part is reduced by T,current limitted by RI,regulated and clipped by VS2.Then it becomes flat-top AC voltage G.It is adjusted and sampled by RP1,reduced by RS and commutated by VD1~VD4.Then it becomes DC voltage.It is filted and current limitted by C2,R3 and CZ.Then it goes to the ammeter PA.The resistence of RS changes when the humidity changes.The environment humidty is higher,the resistence of ItS is lower.And the DC current passing through PA is larger.
Reprinted Url Of This Article:
http://www.seekic.com/circuit_diagram/Automotive_Circuit/the_circuit_of_the_humidity_controller1.html
Print this Page | Comments | Reading(3)
Code: