Published:2011/6/13 8:43:00 Author:Ariel Wang | Keyword: controller, fish , brood, pond | From:SeekIC

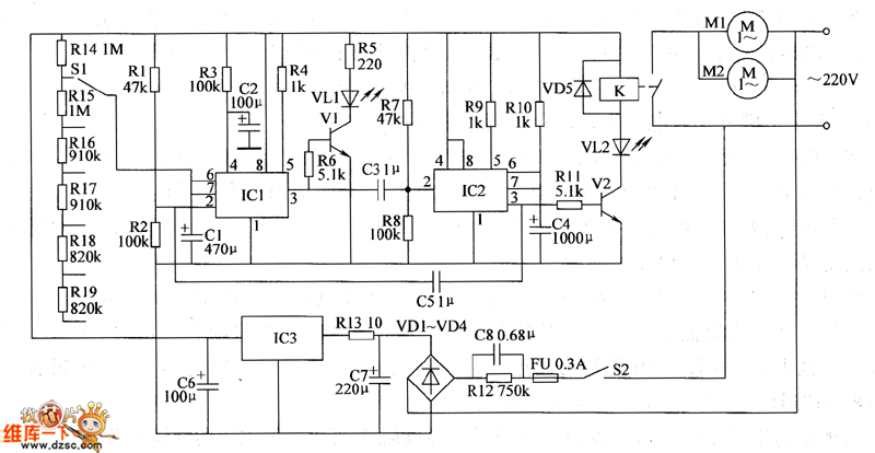
After the power circuit gets through,it provides +12V voltage to the pin-8 of IC1.It provides reset signal for IC1's pin-4 by resistence R3 and capacitor C2(at the moment when the power is on it is low level,then it stays high level ).Then the in-circuit of IC2 is forced to reset.The pin-3 is output low level.It stops V1.And it generates low level trigger pulse at the pin-2 of IC2.It turns the voltage of pin-3 from low level to high level.V2 is conducted.Relay K is pulled in.The open points is conducted. The electric motor of water pump M1 and the electric booster pump M2 are conducted to work.VL2 is lighted.The high level outputs from pin-3 of IC2 gives a feedback to pin-2 of IC1 by capacitor C5.Then IC2 stays reset.
Reprinted Url Of This Article:
http://www.seekic.com/circuit_diagram/Automotive_Circuit/the_controller_circuit_of_the_fish_brood_pond_part_2.html
Print this Page | Comments | Reading(3)
Code: