Published:2011/6/17 9:37:00 Author:John | Keyword: transistor, pre-amplifier | From:SeekIC

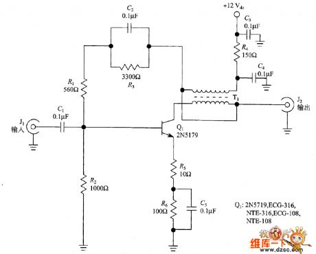
RF amplifier has very versatile functions, which can be used as the receiver’s preamplifier working in the 3 ~ 30MHz short wave band. It also can be used as post amplifier for filter, mixer and other equipment with band attenuation factor. Mixers and crystal filters often have 5 ~ 8dB loss of signal (called insertion loss), then the amplifier can overcome these losses. Meanwhile, the amplifier can also improve oscillator circuit’s output level of the signal generator. In this section, it can be used alone in a separate shielded container and also can be included as a part of the oscillator circuit.
Reprinted Url Of This Article:
http://www.seekic.com/circuit_diagram/Automotive_Circuit/transistor_pre_amplifier_with_feedback_NPN_circuit.html
Print this Page | Comments | Reading(3)
Code: