Published:2009/7/2 2:30:00 Author:May | From:SeekIC

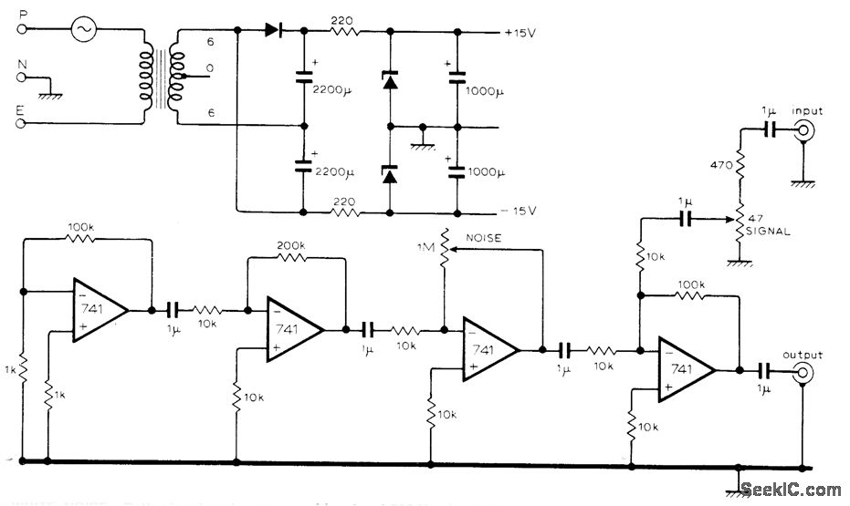
Both signal and noise levels are continuously and independently variable from zero to maximum in simple noise generator developed to demonstrate recovery of low-level 500.Hz signal from noise. Circuit gives maximum noise output into 1500-ohm load; for lower load impedances, reduce noise level to prevent oscillation. Opamps require±15 V supply.Which can be simple voltage doubler with regulation,-J.E.Morris.Simple Noise Generator.Wireless world.April 1977.p 62.
Reprinted Url Of This Article:
http://www.seekic.com/circuit_diagram/Basic_Circuit/0-5000_Hz_WHITE_NOlSE.html
Print this Page | Comments | Reading(3)
Code: