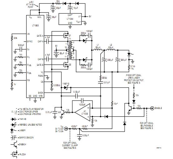
Published:2013/2/25 20:00:00 Author:muriel | Keyword: 0.001% Noise, 2A Laser, Current Source | From:SeekIC

Reprinted Url Of This Article:
http://www.seekic.com/circuit_diagram/Basic_Circuit/0001_Noise_2A_Laser_Current_Source.html
Print this Page | Comments | Reading(3)
Code: