Published:2009/7/10 21:32:00 Author:May | From:SeekIC

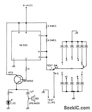
Provides audio-tone comparison of built-in reference capacitor to unknown capacitor connected between test clips. Frequency of tone is about 8 kHz for 0.5 pF, dropping to 100 Hz as capacitor value goes up to 0.001μF. Larger capacitor values merely turn LED on and off; 0.1 μF gives flashing atabout 5 Hz. Any NPN audio orswitching transistorcan be used in place of MPS6512. Suggested reference values for capacitor bank are 0.7, 3, 5, 10, 25, 50, 100, 330, 470, 680, and 820 pF.-W. Pinner, The Capacitor Comparator, 73 Magazine, March 1977, p 49.
Reprinted Url Of This Article:
http://www.seekic.com/circuit_diagram/Basic_Circuit/05_pF_TO_0001μF_COMPARATOR.html
Print this Page | Comments | Reading(3)
Code: