Published:2009/7/14 3:34:00 Author:May | From:SeekIC

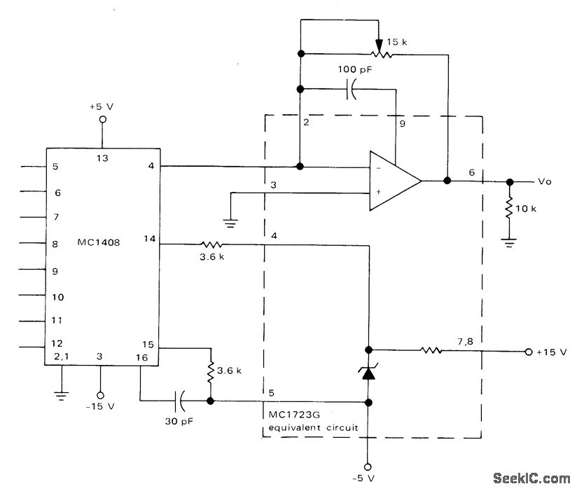
Combination of Motorola MC1408 DAC and MC1723 regulator gives digitally programmable voltages in 0.1-V increments at currents in excess of 100mA. Can be used as programmable lab power supply, computer-controlled supply for automatic test equipment, or in industrial control systems. Requires ±5 V and ±15V supplies. Voltage range can be increased to 25.5 V if positive supply is increased to 28.5 V or higher.-D. Aldridge and N. Wellenstein, Designing Digitally-Controlled Power Supplies, Motorola, Phoenix, AZ, 1975, AN-703, p 3.
Reprinted Url Of This Article:
http://www.seekic.com/circuit_diagram/Basic_Circuit/0_12_V_PROGRAMMABLE.html
Print this Page | Comments | Reading(3)
Code: