Published:2009/7/8 22:58:00 Author:May | From:SeekIC

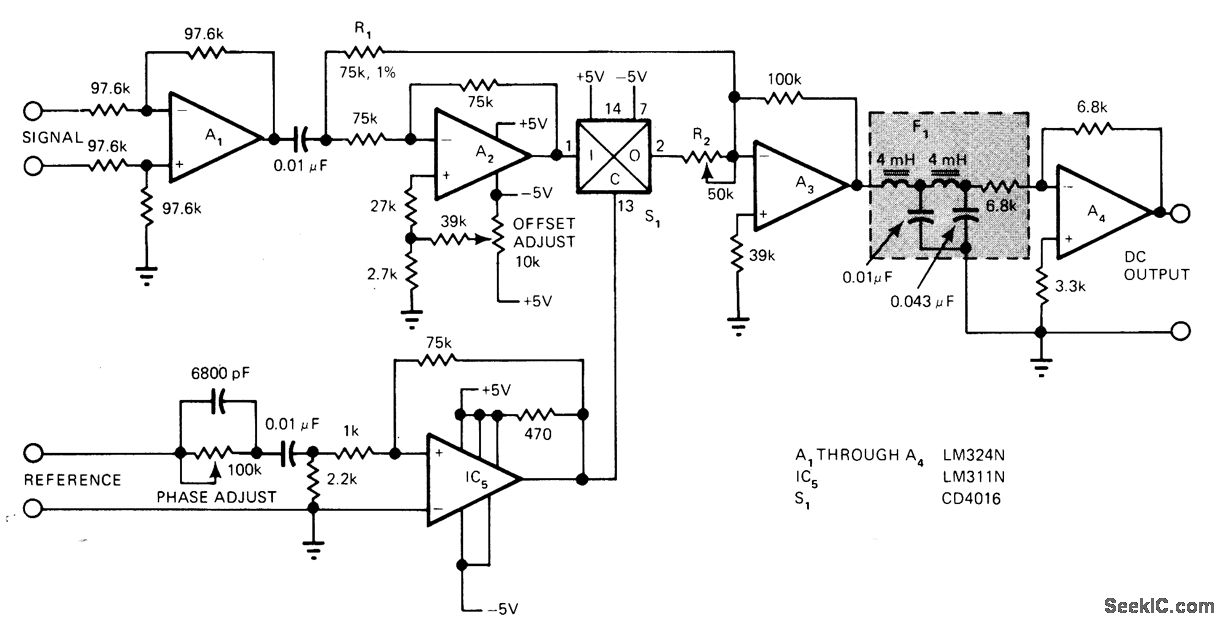
Used for measuring and monitoring suppressed-carriersignal modulation from alrcraft control sys-terms.Provides data frequency response,withhin o.1 dB from DC to 20 Hz,with linearity better than 0.1%. In-phase reference voltage applied to comparator IC5 controls gating of CD4016 MOS switch S1.Suppressed-carrier signal is buffered by opamp A1 for branching to summing junction of A3. Article describes operation of circuit.-J. A. Tabb and M. L. Roginsky, Instrumentation Signal Demodulator Uses LowPower IC's, EDN Magazine, Jan. 20, 1976, p 80.
Reprinted Url Of This Article:
http://www.seekic.com/circuit_diagram/Basic_Circuit/0_20_Hz_DATA_DEMODULATOR.html
Print this Page | Comments | Reading(3)
Code: