Published:2009/7/15 2:41:00 Author:Jessie | From:SeekIC

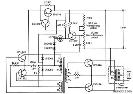
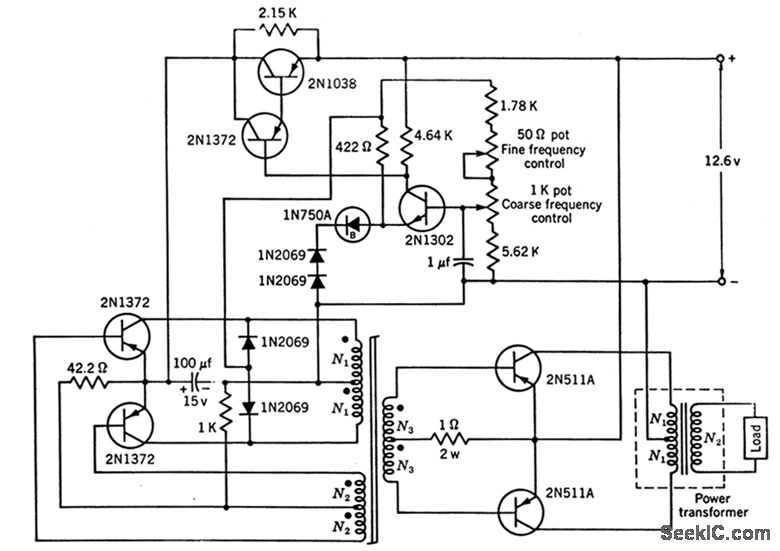
Permits operation of small a-c appliances from auto or boot storage battery. Frequency changes some what with temperature because sensing-input transistor (2N1302) is germanium.-Texas Instruments Inc, Transistor Circuit Design, McGraw-Hill, N,Y., 1963, p 457.
Reprinted Url Of This Article:
http://www.seekic.com/circuit_diagram/Basic_Circuit/100_W_60_CPS_INVERTER.html
Print this Page | Comments | Reading(3)
Code: