Published:2009/7/2 23:45:00 Author:May | From:SeekIC


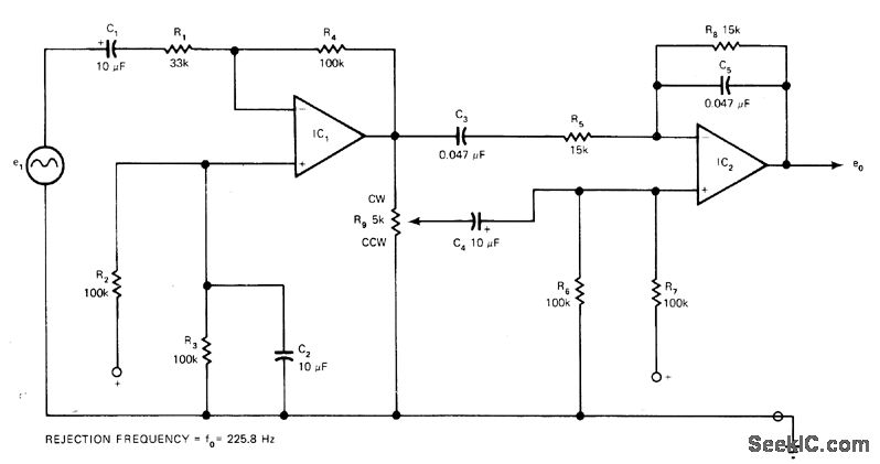
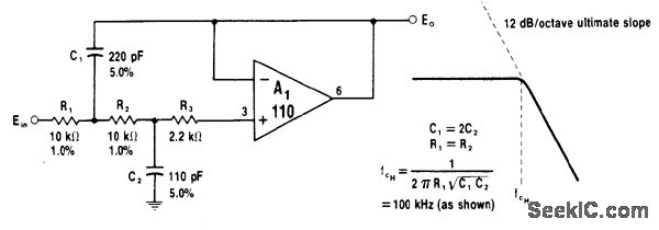
Opamp serves as active element in voltage-controlled voltage-source second-order filter. Other opamps having required high input resistance, low input current, and high speed are 1556 and 8007.-W. G. Jung, IC Op-Amp Cookbook, Howard W. Sams, Indianapolis, IN, 1974, p 331-333.
Reprinted Url Of This Article:
http://www.seekic.com/circuit_diagram/Basic_Circuit/100_kHz_LOW_PASS_UNITY_GAIN.html
Print this Page | Comments | Reading(3)
Code: