Published:2009/7/8 4:32:00 Author:May | From:SeekIC

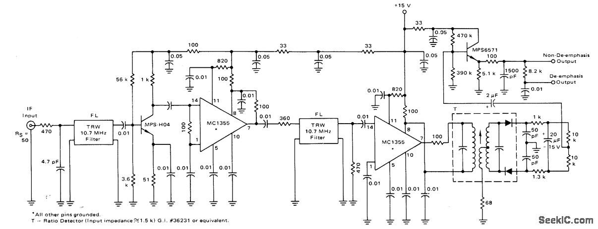
Motorola dual MC1355 limiting gain blocks are used with two TRW fivepole linear phase filters and external ratio detector to give complete high-performance IF amplifier for FM receiver. MPS-H04 discrete transistor is used after first filter block to reduce noise figure for overall system. Input and output impedances are 235 ohms.-''lntegrated Circuit IF Amplifiers for AM/FM and FM Radios, Motorola, Phoenix, AZ, 1975, AN-543A, p 4.
Reprinted Url Of This Article:
http://www.seekic.com/circuit_diagram/Basic_Circuit/107_MHz_IF_for_FM.html
Print this Page | Comments | Reading(3)
Code: